胡明辉 李慧子:戴震的通儒之学——论戴震自然哲学与道德哲学的一体性
作者:胡明辉 李慧子
来源:中国孔子网客户端  2024-09-13

编者按:

第十届尼山世界文明论坛于7月10日至11日在山东曲阜成功举办。本届论坛共收到百余篇高质量学术论文。中国孔子网精选部分高质量论文进行整理并发布,以飨读者。本期推出美国加州大学圣克鲁兹分校历史系教授胡明辉、四川师范大学哲学学院助理研究员李慧子的《戴震的通儒之学——论戴震自然哲学与道德哲学的一体性》。

戴震(1724-1777)出生于1724年年初。1924年,梁启超和胡适为戴震举办了诞辰二百周年纪念会,把他重新塑造成了一个反程朱理学的先知。今年是2024年,正好是戴震诞辰三百周年之际。在当代的思想语境中研究戴震思想的意义是什么呢?在清代思想史研究的过程中,学者们经常使用一些标签来表明某个学派或某位思想家的特色。比如皖派、徽州学派等地域标签,汉学、宋学等朝代标签,朴学、实学等学术风格标签,考证学、考据学等方法标签。姚鼐(1732—1815)就用考据、词章、义理三分法来划分当时的学术。在戴震思想研究中,很多学者也喜欢使用国学大师、乾嘉学派代表人物、考据学家、经学家、百科全书式思想家、反程朱理学的先生等标签来凸显戴震思想学术的特色。但在学界却很少看到有哪个学者具体解释说明为什么使用这些标签。这种人云亦云、不假思索地使用标签的做法,是汉语学术界的一个常见现象。我们希望突破这种限制,建构一种研究清代思想史的新学术话语。因为使用这些标签,既不能说明思想的丰富性与复杂性,也会遮蔽和忽略一些应当引起注意的关键问题。

想要摆脱以往使用学术标签表明思想特质的方法,就要开启一种新的历史书写方法。日本学者石井刚的专著《戴震と中国近代哲学——漢学から哲学へ》(《戴震与中国近代哲学:从汉学到哲学》),以及吴根友、孙邦金的专著《乾嘉学术与中国文化》,把二十世纪以来对戴震的各种评价做了一个系统性的分析。这两本著作都很明显地体现出一种企图提出新的思想史书写方法的努力。石井刚和汪晖给胡明辉的中文专著《中国现代性的起点——戴震的新古典世界》(英文原著是西方所有的语言中第一本研究戴震的专著)的评论中指出,胡明辉在努力摆脱使用传统标签去评价戴震,力图还原戴震思想在十八世纪清代中国的准确意涵。

除了在历史写作与哲学分析上要摆脱使用以上标签,对戴震的研究方式需要开启一个崭新的思路。从梁启超、胡适开启戴震研究风气之先,到现在丰富多样的戴震研究,几乎所有学者都带着一种不自觉的评价,那就是预设了戴震是清代思想的代表人物,代表各种思想支流的总汇,他的思想与方法足以达到清代思想的巅峰。至于戴震的思想与方法到底是什么?他的思想与方法为什么很重要?清代学者对戴震的评价是否与当代学者相同?学者们却是各说各话、莫衷一是。

想要回答戴震为什么是清代中国最重要的学者这一问题,不仅要回到戴震横空出世的历史脉络中,也要全面地解析戴震的追随者与批评者如何评价戴震。更值得引起注意的是,大部分的当代学者都忽略了使用科学史的视角去理解戴震思想的进路。所以我们要从科学史的角度从新理解并评价戴震思想及其意义。

本文从三个部分说明戴震思想的特色及其重要意义。第一部分回顾二十世纪戴震思想研究的四条主要进路,在分析每条研究进路的优缺点之后,引出我们研究戴震的思想路线,并将这种进路与当下学界流行的研究方法作出区别。第二部分重点说明戴震生命历程与思想建构的关联性。我们会从戴震生命历程中找出了四个重要拐点,并指出每一个拐点对戴震思想发展的里程碑,特别是从第三个拐点到戴震去世的阶段是戴震全力发展其通儒之学的重要阶段。这一部分力图从戴震生命的四个拐点、通往四库馆之路、建立通儒之学三个方面展现戴震思想发展与演进的历程。第三个部分概述戴震通儒之学的大致内容与基本进路,并重新从科学史的角度来书写戴震在中国思想史上的位置,并重点说明戴震自然哲学与道德哲学的一体性。(详细的历史分析与哲学诠释还有待将来的专书研究。)

二十世纪研究戴震思想的四个主要进路

在考察十八世纪中国思想的转变时,前辈学者基本上有四个主要的思考进路。

第一种研究进路强调戴震思想中的科学与平等精神,重视戴震哲学的现代性。这一进路以梁启超、胡适为代表。梁启超与胡适于1924年在《晨报》为戴震做了两百周年诞辰纪念会,并且重新分析与评价了戴震思想。1916年,袁世凯称帝失败,随后过世,共和国内斗逐渐浮现。1919年,五四运动爆发,高举科学与民主的旗帜。1921年,中国共产党成立。1924年的中华民国看起来失败了,中国没有科学与民主。梁启超与胡适在此时把戴震作为传统科学方法的开创者而标举出来,是对他们时代做出的一个思想回应。

梁启超对戴震的评价非常高。他说:“苟无戴震,则清学能否卓然自树立,盖未可知也。”“戴氏学术之出发点,实可以代表清学派时代精神之全部。”这个精神就是现代科学的怀疑精神。这就是面对无论何人之言,绝不可盲目相信,一定要追根问底。追问到最后才能知道真伪。就算是圣贤来了,师傅来了都不能信,一定要追根究底地求真。有了这种求真的精神,科学才能赖以成立。“盖无论何人之言,决不肯漫然置信,必求其所以然之故;常从众人所不注意处觅得间隙,既得间,则层层逼拶,直到尽头处;苟无足以起其信者,虽圣哲父师之言不信也。此种研究精神,实近世科学赖以成立。”

梁启超还指出戴震是现代科学精神和现代平等精神的先驱。“戴氏对传统社会尊卑观点的批评,实以平等精神,作伦理学上一大革命。其斥宋儒之糅合儒佛,虽辞带含蓄,而意极严正,随处发挥科学家求真求是之精神,故《孟子字义疏证》一书实三百年间最有价值之奇书也。”如此看来,戴震绝对不是一个中国传统思想的尾声,而是开发现代精神的起点。

胡适怎么说?胡适提出戴东原的哲学是一个解放的哲学。戴震的人生观就是用科学家求知的态度来解释宇宙气化的流行,因而戴东原的哲学是一个圆融的整体。“戴氏的人生观,只是要人用科学家求知求理的态度与方法来应付人生问题。他的宇宙观是气化流行,生生不已;他的人生观也是动的,变迁的。”一阴一阳的道就是气化流行,气化是生生不息,生生不息是有条理的,不是杂乱的。戴震用以这样一种生生不息的理气一元论来反对宋明理学的理气二元论。

梁启超、胡适开启的这种研究戴震思想现代性的进路值得继续深入发掘。我们基本上是接着这个进路而继续推进研究,重新思考戴震在中国思想史上的意义与影响。

第二个研究进路主张戴震思想是宋明理学的延续,以钱穆、冯友兰、余英时为代表。钱穆与冯友兰等早期学者在抗战时期,以强烈的救亡图存的中国本位意识反思传统思想。他们主要透过宋明理学的框架来理解清代思想,这导致的问题是在很大程度上曲解了清学的问题意识与基本前提。冯友兰在《中国哲学史》中评价戴震没有超出宋明理学的思想框架。普林斯顿大学余英时教授延续钱穆的看法,认为戴震延续了“道问学”的思想传统。他对戴震的诠释在西方最有影响力。其专著《论戴震与章学诚:清代中期学术思想史研究》高度评价章学诚的历史哲学,并从章学诚的角度来审视戴震,发现许多问题。

而我们认为,戴震思想既不是要“道问学”,也不是要“尊德性”,更不是延续宋明理学。而是对宋明理学的断裂。美国历史学家艾尔曼(Benjamin Elman)从认识论上来区分宋明理学与清代文献学为两套不同的话语。这一研究也为我们的立论提供了学理支撑。

第三种研究进路是以刘述先、郑宗义、黄俊杰为代表的现代新儒家道德形上学进路。刘述先、郑宗义站在道德形上学的立场上批评戴震,认为戴震只讲理性认知,而使道德意识萎缩,这会导致形上心灵萎缩、道德主体不立,以及礼法规范缺少心性基础。郑宗义顺着牟宗山与刘述先的路线,将戴震思想定位为宋明理学的道德形上学逐渐衰落的终点。黄俊杰认为,“在戴震的解释中,并非‘仁义礼智生于心’(如孟子所言),而是‘心’‘知其不易之则’,这是一种实在论的立场,孟子心学的超越性被扁平化。”黄俊杰批评戴震以经验主义之立场实难以掌握宋儒思想中“理”的超越性。因而,戴震思想史与与宋儒之间出现“脉络性的断裂”。

刘述先、郑宗义、黄俊杰将戴震思想定位于一个与宋明理学断裂性的位置,但这些新儒家对戴震的批评,恰恰是戴震所要反对。新儒家没有真正地重视戴震所强调的对世界的客观理解,空谈心性所导致的后果会是戴震所谓的“以理杀人”。

第四个研究进路以侯外庐、萧萐父为代表,他们以马克思主义哲学为立场提出戴震的思想是早期启蒙说。他们重新定义了在中国的思想发展中的“启蒙”,以及启蒙哲学在中国脉络的意义。萧萐父认为,西方广义的启蒙哲学在中国仅是近代哲学出现之前的一个准备阶段,它不同于中世纪的异端思想,但又未到达资产阶级登上历史舞台后反对封建势力所达到的那种武器的批判与批判的武器的思想程度。因此它不同于18世纪法国“启蒙运动”时期的哲学以及康德所谓“启蒙运动”的哲学。萧萐父认为,在中国的思想脉络里,戴震的理性主义和方法论上显示出某些形而上学的唯物论特色,表示着我国中世纪的哲学,不论是唯心主义独断的“意见”,还是朴素唯物辩证法直观的“真理”都即将结束;代之而起的将是以近代自然科学为基础,以形而上学方法为特征的机械唯物主义阶段。

萧萐父使用了马克思主义直线发展的阶段论,基本上也是把戴震思想看作一种对传统思想的断裂。通过这一研究进路,可以看到戴震思想的一个重要面向。我们会沿着这一进路,仔细描述“机械唯物主义”的具体内涵,强调戴震的哲学是以自然科学为基础,也就是说他道德哲学是以天道理论为基础,其形上学方法的特征具有机械唯物主义的色彩。

本文首先作为2024年香港中文大学哲学系主办的戴震哲学工作坊上的一个发言报告。工作坊里,有学者提出要强调戴震的情感哲学(sentimentalism),我们不同意这个观点。我们同意郑宗义、黄俊杰、张寿安等人将戴震思想定位于断裂传统的看法,但并不同意他们的道德形上学的立场。我们认为道德形上学逐渐衰落的过程,也就是朱维铮描写的走出中世纪的过程。我们主张戴震开创了一种以自然哲学为基础的道德哲学,其思想标志着中国思想现代性的起点。五四以来的中国知识分子以各种方式去寻找建构中国的现代性与现代化的进程。1949年建国以来,中国的现代性以社会主义为基调,而这个社会主义现代性的思想起点可以追溯到戴震的通儒之学。

在戴震思想研究的四个研究路径中蕴含着丰富的思想资源。梁启超在《中国近三百年学术史》中梳理了清代学术的思想脉络,但他承认自己看不懂天文历算等自然科学的部分。胡适指出,戴震的天道论是一种自然主义。“他是当日的科学家,精于算数历象之学,深知天体的运行皆有常度,皆有条理,可以测算,所以他的宇宙观也颇代一点科学色彩,虽然说不详不备,究竟不愧为梅文鼎、江永、钱大昕的时代宇宙论。”但胡适并没有发现戴震的自然哲学与道德哲学的关联。我们会站在梁启超与胡适的基础上,发展开创一个研究戴震思想的新的历史书写视角。这个新视角新在哪里呢?我们不仅从科学史的视角重新理解戴震的自然哲学与道德哲学的一体性,勾勒出从梅文鼎、江永、戴震到钱大昕等人跟耶稣会争辩斗争的思想图景,并且还要以一种拥抱世界主义的姿态来讨论戴震在中国近代思想史上的位置。

戴震生命中的四个拐点

想要全面理解戴震的思想体系,就要了解戴震的生命历程,因为他的一生紧紧地嵌在清代乾隆朝初期的时代脉动与思想变动之中。研究戴震一生中思想转变的历程,也就在某种程度上了解了清代中期思想蜕变的过程。戴震的一生中经历了四个重要拐点。

第一个拐点是青年戴震在1750年主动与是镜(1693-1769)接触。一位思想家青年时期的想法有可能与晚年的发展极为不同。比如,青年马克思的思想是具有人文主义倾向性的。青年马克思的手稿在二次战后被发现。对于这批手稿的研究起动了整个西方马克思主义的发展,与苏联与中国的社会主义区分开来。又比如说,利用心理学来研究历史的艾瑞·埃尔克森把马丁·路德在年轻时候受到了创伤跟转变解释成他后来发动这个宗教改革的一个动力。我们想指出的是,青年戴震跟后来成熟的戴震的思想有阶段性与实质性的差异。戴震的少年时期主要在雍正朝的十三年中度过的。青年戴震积累了他所有的天文历算数学科学的基础。他在不到二十岁时,就完成了所有耶稣会士天文历算的学习。从各方面来看,戴震是数学天才,是一个有非常逻辑的思想家。他早期主要从天文历算与文字声韵入手,走一种系统性的形式逻辑路线。

戴震的形式逻辑主要表现在以下著作中:戴震于1744年完成了《策算》一书,该书详述了使用Napier Bones的多个基础方法,如乘法、除法、分数、平方根以及算式编排,为其后的天文历算奠定了基础。于1745年,戴震著述了《六书论》,该书对古代六书假借之学进行了辩正。于1746年,他完成了《考工记图注》的编撰,为研究古代工艺提供了重要的测量与计算。在1749年他编写了《尔雅文字考》。青年戴震是当时科举体制的局外人。戴震从形式逻辑走出了一个学术方法论,具体表现在1750年与是镜的对话与信件中展开说明。我们将这封信理解为青年戴震的一个学术宣言。

戴震生命的第二个拐点发生在1754年。他逃亡到北京,见到了刚考上进士的钱大昕(1728-1804),并与当时学术名流如纪昀(1724-1805)、王鸣盛(1722-1798)等人进行了学术交流。钱大昕推荐戴震给他的主考官秦蕙田(1702-64)。在秦蕙田编纂的《五礼通考》中,将戴震的天文历算著作全部收入,包含他的球面三角学著作《句股割圜记》。纪昀也赞助出版了戴震的《考工图记》。随后的几年,戴震的学术作品连续得到刊印,他的学术地位也在京师得到了进一步的确立,并且进入了纪昀学圈。1756年,戴震住在王安国(1694-1757)家,教导当时年仅十二岁的王念孙(1744-1832)。这是一个戴震扬名于知识精英阶层的阶段,扬名的原因正是他惊人的天文历算能力及对经学的独特诠释。

戴震生命第三个转点拐点是在1757年。他经钱大昕介绍到苏州拜访惠栋(1679-1758)。我们猜测,钱大昕希望引荐当时苏州最受尊敬的第一流经师给戴震。惠栋德高望重,家族在苏州四代传经,而戴震则是个没有功名的年轻人。戴震见完惠栋之后给钱大昕写了一封信。这封信非常重要。在这信中,戴震完全辜负了钱大昕的一番好意,也同时表现了他目空一切的学术立场。他说惠栋这位老先生学问很好,但唯独尊崇汉学,好古太甚。在这一次见面后,戴震完全清晰地跟惠栋划清了界限。在这之后,戴震就更惹人厌恶,而他建构的古典世界与哲学体系也同时开始持续地发展。在1758年,戴震在扬州逗留期间,完成了《句股割圆记》的刊印。他在这一时期除了继续顶着一个无功名的历算“名士”头衔,也开始构思比较宏大的学术写作计划。

戴震生命第四个转点拐点发生在1773年他奉召进入四库馆。从1758年到1773年,这漫长的十五年之间,历尽艰辛及挫折。从1758到1962年这四年之间,戴震除了待在家里,就是忙着参加江南举人考试。1762年,戴震的老师江永(1681-1762)过世,戴震为江永整理遗书二十余种,并作《江申修先生事略狀》。同年秋戴震终于在南京中举。接下来的十几年,戴震人生的主要目的就是到北京参加礼部的会试(最高考试),曾经有六次到北京应试,而每一次都失败了(1763、1766、1769、1771、1772、1775)。这说明了戴震的学问虽然目空一切,但是他认可清朝政权的合法性,并且希望在这个体制内脱颖而出。所以他在北京成名并成一家之说之后,目空一切。他同时也意识到只有在体制内胜出,才能真正让他的政治社会地位符合他学术高度。

戴震之所以积极参加科举考试,是因为他出生于小商人家庭,想要通过科举考试而获得政治权力并提升社会阶层。这种想法在与惠栋见面后产生了戏剧性的改变。戴震开始了解的他的学术路线是独一无二的。他觉得他能够为三代之世的绝学重新显现于当世。为了这个目的,他必须先扬名立万,得到体制的肯定。因此,在戴震通往四库馆的道路上,戴震努力寻求一条被清代王朝体制肯定的路线。

自1763年首次会试起的十年,戴震主要在华北平原北部发展,而且在艰辛的路途中找时机交游。1765年四十三岁,入都途中过苏州,认识了惠栋子秉高(?-?)、学生江声(1721-1799))、余萧客(?-?),戴震为惠秉高作《题惠定宇先生授经图》。这是戴震对其生命第三个拐点的重要反思,兹录全文如下,并提供我们的诠释:

前九年震自京师南还。始觌先生于扬之都转盐运使司署内。先生执震之手言曰。昔亡友吴江沈冠云尝语余。休宁有戴某者。相与识之也久。冠云盖实见子所著书。震方心讶少时未定之见。不知何缘以入沈君目。而憾沈君之巳不及觏益欣幸获觏先生明年则又闻先生殁于家。今徒拜观先生遗像,曰授经图者,盖先生之学,直上追汉,经师授受,欲坠未坠。埋蕴积久之业,而以授吴之贤俊后学,俾斯事逸而复兴。

震自愧学无所就,于前儒大师不能得所专主,是以莫之能闚测先生涯涘。然病夫六经微言,后人以岐趋而失之也。言者辄曰:有汉儒经学,有宋儒经学,一主于故训,一主于理义。此诚震之大不解也者。夫所谓理义,苟可以舍经而空凭胸臆,将人人凿空得之,奚有于经学之云乎哉?惟空凭胸臆之卒无当于贤人圣人之理义,然后求之古经,求之古经而遗文垂绝,今古县隔也,然后求之故训。故训明则古经明。古经明则贤人圣人之理义明。而我心之所同然者。乃因之而明。贤人圣人之理义非它。存乎典章制度者是也。松崖先生之为经也。欲学者事于汉经师之故训。以博稽三古典章制度。由是推求理义。确有据依。彼岐故训,理义二之,是故训非以明理义,而故训胡为?理义不存乎典章制度,势必流入异学曲说而不自知,其亦远乎先生之教矣。

震入都过吴,复交于先生令子秉高与二三门弟子,若江君琴涛、余君仲林,皆笃信所授,不失师法。先生之学有述者是先生虽巳云逝。而謦欬仍留。震方慨然于徒接先生画像。而吴之贤俊后学。彬彬有汉世郑重其师承之意。可不谓幸欤。

首先,这是一篇观图感言。四十三岁的戴震站在惠栋的遗像前,这时戴震回忆起的不是当时年轻时的自己与这位老经师的差异,而是惠栋对自己的认可与赏识。他有感而发,“经师授受,欲坠未坠,”就是因为有惠栋与自己这样执着于经学的人,所以记载着圣人之道的经文才能欲坠未坠,重现于世。

然后戴震精要地说出了这种经学知识的传承。他首先设立了一个稻草人:这个人说世界上有两种经学:一种是汉儒经学,主故训;另一种是宋儒经学,主理义。戴震认为这是一个虚假错误的二分法。经学只有一种。满脑幻想出来的满口仁义道德,很多人都会编造,这种谎言与经学没有关系。当下于古圣人相隔两千余年,我们只有古人留下的文字。我们只能从这些文字,使用故训的方法,来广泛地考察三代时的典章制度。所谓的理义,只能在典章制度中去寻找。古人的文字,就是孔孟六经之言,是上古留下来唯一的物质证据。两千年的流传过程中,有闪失,有错误,有假造,也有混乱。我们要用各种有效的方法(天文历算音韵历史地理等)来考察这些经文流传时的所产生的问题,确保经文本真性。然后从可靠的经文中去推测还原三代的典章制度,也就是古典世界的原貌。这就是经学,并且只有一种。戴震庆幸,他与惠栋相会九年之后,惠栋的儿子、弟子,传授经学知识,“不失家法”,真是可辛啊!

在1765年,戴震已经开始构思《原善》以及《孟子字义疏证》。他也准备要把一生所学的天文历算归纳成一本《原象》。这一段有感而发的记载,从侧面说明了戴震的古典世界的构想。1766年,四十四岁的戴震在春夏之交首次与章学诚会面。余英时与汪晖对此有详尽的阐释,我们在此不赘述。1767年,四十五岁的戴震得出入翰林院文库,得览《永乐大典》,并从《永乐大典》中基础整理出来杨雄(53-18BCE)的《方言疏证》。日本学者木下铁失对此有创造性的诠释,在此不作详论。总而言之,戴震已经开始构思三代以来古典世界的系统性解析。

接下来戴震必须接一些工作来维持生计。1768年,他应直隶总督方观承(1696-1768)之聘,至保定修《直隶河渠书》一百十一卷。1769年,四十七岁的戴震第三次会见段玉裁(1735-1815)于京师,勉强接受拜师之请。自1769年后,戴震找到了一个好工作:入山西三载。先应山西布政使朱珪(朱筠弟,1731-1807)之请,主讲寿阳书院。他在第三年(1772年)于朱珪署中突然如发疯一般冲出房外,大声说他已经打破太极图,兴奋不已。打破太极图,就是打破了宋明理学的一个形而上学基础。可见他于颠沛流离、寄人篱下的生活中,还是继续发展他的古典世界的体系。而他的这个体系《原象》与《原善》,是完全与宋明理学截然不同的。与此同时,《原善》这部伦理哲学的建构,伴随着一步解构性的姐妹作。也就是戴震同时开始写作一步解构宋明理学的作品:《孟子私淑录》与《绪言》。

在主讲寿阳书院的三年期间,戴震应汾州知府孙和相(?-?)聘修《汾州府志》三十四卷(1770年完成,1771年付梓)。1771年,四十九岁的戴震协助汾阳县令编《汾阳县志》十四卷(次年刊行)。1772年,戴震五十岁,五试不第。在春天为孔继涵(1771年进士)校勘赵岐《孟子章句》。戴震一辈子希望得到社会认可,他不断去北京参加会试,但参加了五次,一次都没考中。1772年,会试不第的戴震与一起参加考试的胡亦常(1743-1773)乘舟从大运河南下,心情低落。戴震开始与胡亦常介绍他的道德哲学思想。途中与胡亦常相处月余。他送了一份《绪言》给胡亦常。戴震回到江南后,主讲浙东金华书院。胡亦常到了广东之后刊刻了第一版的《绪言》。我们可以清楚地感受到戴震他的那种怀才不遇、需要得到认可的感觉。

1773年秋,戴震至京师,以举人入四库馆。举荐他的有于敏中(1714-1779)、纪昀(1724-1805)、裘曰修(1712-1773)、刘统勋(1700-1773)等中央高级官员。同入馆者五人,杨昌霖(?-?)也是举人,邵晋涵(1743-1796)、周永年(1730-1791)、余集(1738-1823)三人是进士。1773年秋,戴震以举人的身份入四库馆,时年五十一岁。在四库馆中,大部分同事都是进士出身,戴震只是个举人,当然很不是滋味,同时又很狂傲,大家都不喜欢他。于是在1775年五十三岁,戴震第六次会试不第,觉得很没面子。透过纪昀的推荐,赐同进士出身,授翰林院庶吉士。可以想象,戴震在经历了六次会试不第、怀才不遇后,被邀请到了四库馆,并被封了进士后的激动心情。在四库馆,戴震才第一次能够全面、大量接触文献。功成名就之外又能有大量的文献资源,他心中就更觉得时机到了,他要把这套哲学公诸于世。

我们绝对不能低估戴震生命中的这最后一个拐点。十五年来的寄人篱下,不断挫败,以及无人了解他的经学中的古典世界的复杂心情,都在进入四库馆后释放转成了马力全开的学术工作。主要的精力放在《原象》《原善》与《孟子字义疏证》上。

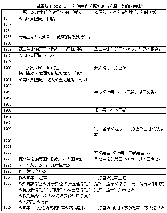
戴震的自然哲学建构主要集中表现在《原象》这本书里。《原象》的成书经历了一个年代版本学的逐次发展过程。戴震认为他要有十分之见才会愿意发表,所以他的每一本书都反复思考,重新改写,尤其是他最在意的那几本书。他的一些小文章,比如说《屈原赋注》很快就发表了。但是在他在跟惠栋划清界限,成一家之言之后,他做的做法就是不断改写他年轻时的天文、历算、数学的著作。戴震于1752年完成《勾股割圆记》初稿。1755年,秦惠田的《五礼通考》收入戴震的《观象授时》。1758年,《勾股割圆记》出版。1763年,戴震探讨了《尚书》的纪年问题,并讨论今古文尚书。1774年,戴震校《算经十书》并作《续天文略》。1777年,《原象》出版,其中包含了《勾股割圆记》与《续天文略》的主要内容。这是他年轻时的得意成名之学,也是他很自信的学问,可惜懂的人不多。

戴震的道德哲学建构主要体现在《原善》里。《原善》的成书有一条清晰的发展线索。大约在1763年,他开始思考并撰稿《原善》。这时戴震已与惠栋划清界限,并开始建构自己的道德哲学。因为当时大家都觉得戴震是个研究天文历算的学者,没办法谈道德哲学,他就非常不服气,于是决定建构道德哲学。戴震在1766年完成了《原善》初本,在1769年撰写了《孟子私淑录》,在1772年撰写《绪言》,在1776年完成《原善》定本。在1776与1777年,戴震把《孟子私淑录》与《绪言》改写成了最著名的解构宋明理学的《孟子字义疏证》。戴震在四库馆认识了很多朋友,其中一位是当时江南著名的诗人彭允初(1740-1792)。彭允初的思想融合佛家和儒家,他将全部著作给戴震看。戴震看完之后,仔细的予以分析,回了一封很长的信《答彭进士允初书》。在这封信里面提到他的《原善》与《孟子字义疏证》。我们现在把《原象》与《原善》的时间线整理如下:

戴震对古典世界的建构具体表现他的《七经小记》里。《七经小记》包含了五本书,包含:《原象》《原善》《水地》《制数》《故训》。这是戴震晚年的写作计划。《原善》与《原象》是其中的两本。这两本书都是在他进入四库馆之后完成的。也就是在他终于取得了进士身份、功成名就之后,在一个非常不一样的心境跟环境里完成的。另外三本是《水地》,《训诂》,与《学礼》。关于这三本书,我们有戴震过去的许多研究来猜测戴震可能进行的方向。但是很可惜,戴震没有完成这三本书。《七经小记》写得非常简短,七经指的是《论语》《孟子》与五经。“七经”的说法颇具深意,因为经的数目决定了哪些典籍算经典,哪些不能算经典。因而,戴震的《七经小记》是用一种经学研究的方式来说明哲学思想。也就是说,戴震认为能够重现三代之世的古典世界的可靠经典文字只有《论语》《孟子》《诗》《书》《易》《礼》《春秋》。他的通儒之学是在1777年完成的。很不幸的是,他在五十三岁就去世了,没有完成写作计划。

戴震“通往四库馆之路”这一阶段最大的重点就是把自然哲学跟道德哲学并行发展并且相互相交织的一个过程。用戴震的语言来说,就是将《原象》(自然哲学)与《原善》(道德哲学)紧密联系与发展。学术界很少关注与重视对戴震《原象》这本书的发展与研究,因为研究戴震的学者很少关注戴震的天文历算与自然哲学思想。但是,我们想指出的是,如果不了解戴震的自然哲学与天文历算就无法理解他的道德哲学,因为戴震的的原象与原善是并行发展的。

这样一种把自然哲学跟道德哲学并行发展并且相互相交织的路线,也可以叫做通儒之学。什么叫做通儒之学呢?戴震研究过《方言疏证》。他对于扬雄是非常熟悉的。扬雄说了一句话叫做:“通天地人,曰儒;通天地而不通人,曰伎。”意思就是说,只懂天文、历算、水地,但不懂人道,就不能叫做儒。扬雄建立了一种新的儒家标准与理想,这个标准非常高。《后汉书·卷三六·贾逵传》载:“逵所著经传义诂及论难百馀万言,……学者宗之,后世称为通儒。”《尉缭子·治本》载:“野物不为牺牲,杂学不为通儒。”杂学跟通儒是有区别的,通儒一定是要通经,同时要通天地人。这也就是,戴震这种系统性的将自然哲学跟道德哲学并行发展建构的一套学问,是通儒之学,也是对一个儒者的最高标准与要求。

戴震自然哲学与道德哲学的双线并建与一体性

戴震在去世的前一年完成了《孟子字义疏证》。《孟子字义疏证》目的主要是为了驳斥宋明理学,因而不能将其作为理解戴震哲学建构的主要著作。在《孟子字义疏证》序中,戴震就和盘托出了他写这本书的用意:

余少读论语,端木氏之言曰:“夫子之文章可得而闻也,夫子之言性与天道不可得而闻也。”读易,乃知性与天道在是。周道衰,舜、禹、汤、文、武、周公致治之法,焕乎有文章者,弃为陈迹。孔子既不得位,不能垂诸制度礼乐,是以为之正本溯源,使人于千百世治乱之故,制度礼乐因革之宜,如持权衡以御轻重,如规矩准绳之于方圜平直。言似高远,而不得不言。自孔子言之,实言前圣所未言;微孔子,孰从而闻之?故曰“不可得而闻”。

是后私智穿凿者,亦警于乱世,或以其道全身而远祸,或以其道能诱人心有治无乱;而谬在大本,举一废百;意非不善,其言只足以贼道,孟子于是不能已于与辩。当是时,群共称孟子好辩矣。孟子之书,有曰“我知言”,曰“游于圣人之门者难为言”。盖言之谬,非终于言也,将转移人心;心受其蔽,必害于事,害于政。彼目之曰小人之害天下后世也,显而共见;目之曰贤智君子之害天下后世也。相率趋之以为美言。其入人心深,祸斯民也大,而终莫之或寤。辩恶可已哉!

戴震坦白地宣称,自己从年轻时就开始追求的终极目标是“性与天道”。戴震说孔子重现三代之世的创举是空前的。戴震重新解释了“夫子之言性与天道,不可得而闻也”这句话。他认为这句话不是说孔子没有讲性与天道,因为《论语》中记载了夫子在不少地方谈到性与天道。这句是说只有从孔子那里才能听到性与天道,其他地方不可得而闻。但是戴震又说,我读《周易》后,才了解必须从《周易》中去了解性与天道。孔子之后,人们开始解读性与天道的本意,但都有错误。戴震批评程朱错解了孔子、孟子之意,但他并不认为程朱是恶意的,也不是想要故意害人,但世人又看不出其中存在的错误,反而趋之若鹜,奉之为圭臬,这样就会产生严重的后果,程朱理学的影响是恶劣的,“足以贼道”。

孟子面对的理论对手是杨朱的“为我”论与墨子的“兼爱”论,而戴震面对的理论对手是宋明理学。因此戴震必须就如孟子辩杨朱一样,与程朱进行辩论。他说:

孟子辩杨、墨;后人习闻杨、墨、老、庄、佛之言,且以其言汩乱孟子之言,是又后乎孟子者之不可已也。苟吾不能知之亦已矣,吾知之而不言,是不忠也,是对古圣人贤人而自负其学,对天下后世之仁人而自远于仁也。吾用是惧,述《孟子字义疏证》三卷。韩退之氏曰:“道于杨、墨、老、庄、佛之学而欲之圣人之道,犹航断港绝潢以望至于海也。故求观圣人之道,必自孟子始。”呜乎,不可易矣!

在戴震看来,宋明理学在思想建构中融合了很多老释之学,并且远远地偏离了孔孟六经之道。如果他看不出宋明理学汩乱孟子也就算了,但是如果他知道却不讲,就不仅辜负、不忠于古圣人,也会让天下专心于求仁的人偏离了孔孟六经的大道。戴震因此而深深感到一种孤独的恐惧与担忧,于是撰写《孟子字义书证》三卷。这种恐惧与担忧,是来自于他对孔孟六经的独特认知,既是一种众人皆醉我独醒的落寞之感,也是一种若是我不说,就没人知道的忧惧与责任感。这种孤寂与恐惧也让戴震产生了一种谨慎。在他建构完他的道德哲学系统《原善》后,他在序中说:

余始为《原善》之书三章,惧学者蔽以异趣也,复援据经言疏通证明之。而以三章者分为建首,次成上中下三卷,比类合义,灿然端委毕著矣。天人之道经之大训萃焉。以今之去古,圣哲既远,治经之士,莫能综贯,习所见闻,积非成是。余言恐未足振兹坠绪也,藏之家塾,以待能者发之。

戴震怕大家看不懂,没人理解他,所以他花了很长时间,字斟句酌,努力用更多的说明举例来解释他的系统,把原来的三篇扩张成三卷,努力地把他的思想仔细、系统地讲清楚。他又怕就算他写得再怎么清楚,人们由于“习所见闻,积非成是”,无法通盘考虑经文,也无法抛弃成见,也有可能还是不理解他,所以他写完之后,按耐不发,等待机会。

(一)戴震的自然哲学

戴震写《孟子字义疏证》是要破除宋明理学的天理作为道德形上学的基础。在《读易系辞论性》中,他明确表达了自己天道观。天道不是形而上的抽象的理,不是超越的、不可捉摸的东西,而是气化流行、生生不息之“天地”(我们现在称自然Nature),是非常具体的自然变化。

道,犹行也;气化流行,生生不息,是故谓之道。易曰:“一阴一阳之谓道。”洪范:“五行:一曰水,二曰火,三曰木,四曰金,五曰土。”行亦道之通称。举阴阳则赅五行,阴阳各具五行也;举五行即赅阴阳,五行各有阴阳也。

“道”就是“一阴一阳”。但戴震不是想要从对立双方互根互用、协调共生的关系上讲阴阳,而是强调一阴一阳之道就天地万物生生不息、不断变化的规律,而这种规律是有条理的,不是混乱的。道就是阴阳,也是五行。五行里面有阴阳,阴阳里面有五行。从万物有条理地生化不息的过程中,就能看出天地规律的次序。胡适理解了戴震的这一思想,指出戴震的宇宙观有三个要点:“(一)天道即是气化流行;(二)气化生生不已;(三)气化的流行与生生是有条理的,不是乱七八糟的。生生不已,故有品物的孳生;生生而条理,故有科学知识可言。”换句话说,道就好像很多条通路,这些通路就是物质的气化生生不息。自然界所有东西的变化,通过这些通路而产生,而这些通路里面的一阴一阳就是道。

为了反驳宋儒的天道观,戴震将自然科学知识引入对儒学经典的诠释中。戴震在四库馆时完成了《续天文略》,该书被收入《四库全书》。《续天文略》体现了戴震建构自然哲学的思路。学界对《续天文略》这本书的重视程度非常不够,因为没有注意到戴震为什么要写这本书。这部书接续宋代重要学者郑樵《天文略》而来。戴震明确指出《天文略》的重要性,因为该书讲的是天道运行的规律,而以此就可以反驳程朱理学的天理论如何是错误的。与此同时,他也批评郑樵用步天歌测算天道的工作不够精确,其中体现的宇宙论已经过时。戴震引入了第谷的宇宙系统做《续天文略》,他也把第谷的宇宙系统带入到《周髀算经》里面,把《九章算书》当成几何原本三角学的前置基础。他是

戴震在《周髀算经》《续天文略》《原象》中不断讨论天道问题,不断研究宇宙万物运行的原理,并把这个第谷的宇宙论进入到经典的解释中,想要用当代的自然哲学去重新诠释古典经学,建构自己的自然哲学体系。不仅如此,戴震也将这种“有物有则”的自然哲学观作为道德哲学(人道)的基础。

(二)戴震的道德哲学

在分析自然界的基本原理、基本元素基础之上,戴震借由《大戴礼记》开始讲“命”与“性”。

《大戴礼记》曰:“分于道谓之命,形于一谓之性。”言分于阴阳五行以有人物,而人物各限于所分以成其性。阴阳五行,道之实体也;血气心知,性之实体也。有实体,故可分;惟分也,故不齐。古人言性惟本于天道如是。

道不是虚空的,而是以阴阳五行为实体。他把道用阴阳五行代入,言“分于阴阳五行”,也就是人与万物分得了阴阳五行也就有了生命,而人与物因为分得的阴阳五行而成就各自的属性。人是什么?人由血气、心知构成,具有认识、情感与欲望之能。人性不是抽象的,而是以血气、心知为实体。血气心知也是由阴阳五行构成的,因而人性不是抽象的,而是具体的,并非程朱所说的“得之于天而具于心”。人性的表现很具体,所以它会有各种不同的形态,表现为有的人善良,有些人邪恶。之所以人与人有差异性,是由于每个人分得的阴阳五行的排列组合方式不同。由此可见,戴震并不是从抽象的天理谈人性,而是强调古人讨论“性”也是建立在天地万物生生不息的基础上,而非如程朱所谓的“性即理”。

有天地,然后有人物;有人物,于是有人物之性。人与物同有欲,欲也者,性之事也。人与物同有觉,觉也者,性之能也。事能无有失,则协于天地之德,协于天地之德,理至正也。理也者,性之德也。

有人与万物,就有人与万物的本性。人与动物都有欲望,而欲望就是人与动物的本性的表象。人与动物都有知觉,而知觉是本性(nature)的能力。性的本质所表现出来的事情(“欲”)与性所展现的能力(“觉”)能无所闪失,能够与天地自然规律秩序相互协和,那么协和出来的规律就是正确的。人性能够按照自然规律行事所展现出来的就是善。

言乎自然之谓顺,言乎必然之谓常,言乎本然之谓德。天下之道尽于顺,天下之教一于常,天下之性同之于德。性之事配五行阴阳,性之能配鬼神,性之德配天地之德。所谓血气心知之性,发于事能者是也。所谓天之性者,事能之无有失是也。为夫不知德者别言之也。

若是从事物自发而生成的过程来说就是顺(unobstructed),若是从事物必然发生过程来说就是常(permanence),若是从事物原来的状态来说就是德(virtue)。性之事(欲)与五行阴阳相互匹配,性之能(觉)与鬼神相配,性之德与天地之的相配。人的血气和心知之性是发自于欲望和觉知。天之性是欲望和觉知无有过错。

戴震认为“生生而有条理”的天地规律就是善。善有三种:重新定义了“仁”“礼”“义”。

生生,仁也,未有生生而不条理者。条理之秩然,礼至著也。条理之截然,义至著也。以是见天地之常。三者咸得,天下之至善也,人物之常也,故目“继之者善也”。言乎人物之生,其善则与天地继承不隔者也。

生生就是天地万物不断生长变化。只要是自然界的变化就是有规律的,而这种自然中不断变化的规律就是道德的基础。按照自然规律行事就是道德,也就是仁。

自然规律的判然分明,就是义的基础。“义”这个道德概念应当根据判然分明的自然秩序而建立。所有的礼仪制度都应当仿照天地生生不息的规律与秩序。人应当了解天地自然秩序,并且应当根据天地自然秩序来制定礼仪制度。通过天地的“生生而有条理”、“条理之秩然”和“条理之截然”,就能看到自然规律的恒常,看到天地是有规律运作的系统。仁、礼、义三者都能实现,就能达到天下之至善,就是人与万物之常道。

由此可见,戴震不是从人与人的关系上谈仁礼义,而是从天地的生生而条理、“条理之秩然”、“条理之截然”入手,由此建立伦理道德的基础。因而,他对“继之者善”的理解就是:人如果能够跟着天地万物生生不息的自然规律的秩序与分明界限去行事,就能实现善。人与物的生成变化的规律必须与天地的规律不相隔阂。

戴震把“一阴一阳之谓道,继之者善也,成之者性也。”这三句话做了全盘的疏解,并用顺、常、德这些词语说明,所有的道德规范都应该与天地运行的规律相互应合,以自然规律为基础。天地万物变化的规律就是道,道所展现出来的就是天地万物的秩序,能够展现道的就是天地万物的性(本质)。

《易》日:“一阴一阳之谓道,继之者善也,成之者性也。”一阴一阳,盖言天地之化不已也,道也。一阴一阳,其生生乎,其生生而条理乎,以是见天地之顺,故日“一阴一阳之谓道”。

《读易系辞论性》这一文本后来纳入了《原善》的核心部分,是因为它体现了戴震建构自然与道德一体性哲学的整体性思路。而《原象》与《原善》的写作是对这种自然哲学与道德哲学的一体性建构的具体思想努力。《原象》是解释天地运转的规律,具体分析太阳、月亮和五行的运转规律。而《原善》是根据一阴一阳的天地运动的规律而建构的具体的伦理法则。

由此可见,戴震的自然哲学与道德哲学有明显的一致性与一体性,戴震对道德哲学建构是以自然哲学为基础。不能理解这一点,就无法摆脱摆脱从程朱理学的思想框架去理解戴震,就难以把握戴震哲学的意义与价值。对于戴震的自然哲学与道德哲学一体性的研究只是一个开始,我们期待用这一思路来开启戴震研究的新进展。(作者:胡明辉 李慧子,分别系美国加州大学圣克鲁兹分校历史系教授、四川师范大学哲学学院助理研究员)

责任编辑:董丽娜

相关推荐